媒眼西大
当前位置: 首页 > 媒眼西大 > 正文
【上游新闻】西南大学92门课程入选2021年重庆市一流本科课程
发布时间: 2021-11-22 00:00   文字:钱也      来源:本站原创   浏览次数:

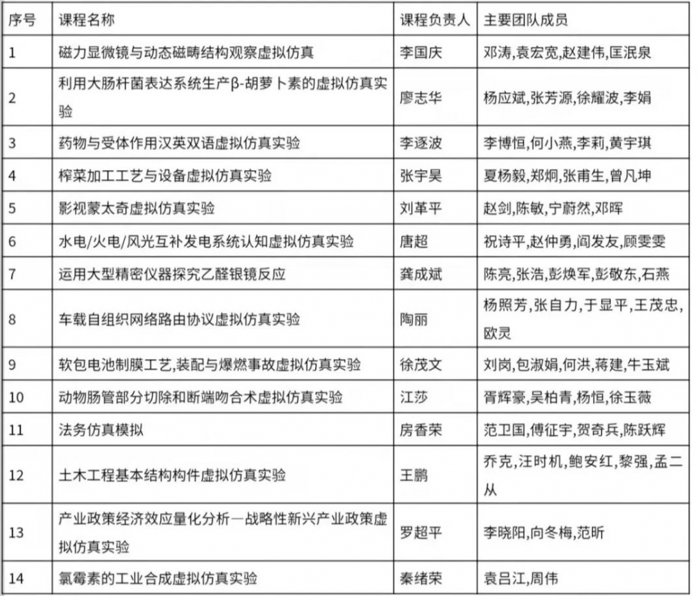
日前,重庆市教育委员会公布了2021年重庆市高校一流本科课程名单,西南大学共有92门课程入选。其中,线上一流本科课程10门,线下、线上线下混合式、社会实践一流本科课程68门,虚拟仿真实验教学一流本科课程14门。

二、线下、线上线下混合式和社会实践课程(68门)

三、虚拟仿真实验教学课程(14门)

上游新闻记者钱也